Ich wollte mir eine Lichtorgel selber bauen/löten, welche zu den tieferen Frequenzen der Musik aufleuchtet.
Als Netzteil würde ein Trafo aus einer Halogenlampe dienen (11.5V~ 7A). Ist das ein Problem, dass das Wechselspannung ist?
Wenn ja bräuchte ich ja einen Gleichrichter, ginge da ein einfacher, bestehtend aus 5 dioden?!
Als Leuchtmittel wollte ich Leds nehmen, wären eig auch Kaltlichtkathoden möglich?
Ich hab schon einige Schaltungen gesehen, jedoch sind die nicht für 12 Volt ausgelegt.
Damit nur die tiefen Frequenzen die Leds zum Leuchten bringen bräuchte ich ja eine Art Frequenzweiche, welche Frequenzen unter 150Hz durchlässt.
Berechnen könnte ich welche Bauteile (Spulen, Kondensatoren) benötigt wären, allerdings gibt es vers. Frequenzweichen, welche mehr/weniger steil trennen.
Theorethisch müsste ne steilere Trennung besser sein.
Die Frequenzweiche muss dann hinter das Musiksignal geschaltet werden. Als Input dachte ich an einen Cincheingang entweder Mono oder Stereo.
Stereo hätte bei Parallelschaltung ein doppelt so starkes Signal, da ja P=U*I und I verdoppelt wird, wär Stereo dann besser?
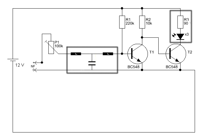
Zu den Led's habe ich gelesesen 3 in Reihe mit 90 Ohm Widerstand.
Dann diese Schaltung parallelschalten solange bis man die gewünschte Anzahl an Led's hat oder ca. 1/3 der Leistung des Netzteils erreicht ist, dem Netzteil zu liebe.
Nun zu meinem größten Problem ich weiß nich wie ich die Schaltung dafür aufbauen muss damit die Led nur mit Musiksignal leuchten.
Es wär schön wenn ihr mir meine Fragen beantworten könntet und eventl. mir eine Schaltung zeichnet, mit dem Stromanschluss, dem Led Anschluss und dem Musiksignal/Frequenzweichen Anschluss.
mfg Marcel

