Fahrradbeleuchtung zum X-ten Mal
Moderator: T.Hoffmann
- _nabla
- Hyper-User

- Beiträge: 1171
- Registriert: So, 30.07.06, 13:16
- Wohnort: Gießen*Dortmund
- Kontaktdaten:
Moin,
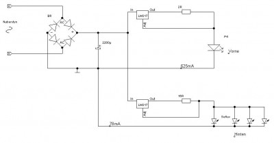
ich habe mir für mein Fahrrad einen Nabendynamo gekauft und möchte nun die vorhandene Beleuchtung durch eine P4 und 4 rote Suflux ersetzen. Da das ganze mit vorhandenen Bauteilen realisiert werden soll, habe ich mir folgenden Bauplan ausgedacht:
ich weiß, dass diese art von KSQ nicht sonderlich effizient ist...aber für meine ansprüche genügts...
was sagt ihr dazu?
ich habe mir für mein Fahrrad einen Nabendynamo gekauft und möchte nun die vorhandene Beleuchtung durch eine P4 und 4 rote Suflux ersetzen. Da das ganze mit vorhandenen Bauteilen realisiert werden soll, habe ich mir folgenden Bauplan ausgedacht:
ich weiß, dass diese art von KSQ nicht sonderlich effizient ist...aber für meine ansprüche genügts...
was sagt ihr dazu?
Zuletzt geändert von _nabla am Mo, 01.10.07, 14:13, insgesamt 1-mal geändert.
- Sailor
- Moderator
- Beiträge: 9427
- Registriert: Di, 28.11.06, 22:16
- Wohnort: Saarland, Deutschland und die Welt
Das wird bei 6 Volt schon eng. Du verlierst etwa 1,5 V bis 2 Volt an der Graetz-Brücke und nochmal den Spannungsdrop an LM 317 und Messwiderstand.
Bei kleinen Drehzahlen dürfte dann nicht mehr viel für die LED´s übrig bleiben.
Bei kleinen Drehzahlen dürfte dann nicht mehr viel für die LED´s übrig bleiben.
-
UnregisteredGuest
- Mega-User

- Beiträge: 113
- Registriert: Sa, 25.08.07, 20:39
Man kann auch 4 Schottky-Dioden nehmen, dann hast du nur ca 0,6V Spannunsgverlust am ganzen Gleichrichter.
Immer noch weniger als mit einer Standard-Siliziumdiode.
Immer noch weniger als mit einer Standard-Siliziumdiode.
-
UnregisteredGuest
- Mega-User

- Beiträge: 113
- Registriert: Sa, 25.08.07, 20:39
Das kommt stark auf den Strom und die verwendete Diode an. Bei sehr geringen Strömen geht das bis 0,2V runter.
Hab hier aber auch Leistungs-Schottky-Dioden 600V 10A, die haben eine Uf von 1V.
Hab hier aber auch Leistungs-Schottky-Dioden 600V 10A, die haben eine Uf von 1V.
- _nabla
- Hyper-User

- Beiträge: 1171
- Registriert: So, 30.07.06, 13:16
- Wohnort: Gießen*Dortmund
- Kontaktdaten:
wie nen normaler dynamo, effektiv 6V.Blade hat geschrieben:ne gute Shottkydiode hat sogar noch weniger Spannungsabfall...
Der Elko hilft nur gegen die Spannungsschwankungen, aber nicht gegen zu tiefe Spannung.. was bringt denn der Dynamo überhaupt raus? Schon mal gemessen?
wenn ich nur eine diode nehme, würd der elko evtl nen blinken vermeiden bei niedriger frequenz. und 0,7V wärn ja schon ok...
- Mirfaelltkeinerein
- Ultra-User

- Beiträge: 748
- Registriert: Mi, 25.10.06, 17:52
- Wohnort: Südwesten
Bei einem Fahraddynamo braucht man überhaupt keine Stromquelle, weil der Dynamo selbst schon eine ist.
Die Schaltungen auf dieser Seite sollten eigentlich alle Fragen beantworten:
http://www.led-treiber.de/html/dynamo-treiber.html
Nur darf man dabei nicht auf die Idee kommen, den Dynamo einfach durch eine Batterieversorgung zu ersetzen.
Die Schaltungen auf dieser Seite sollten eigentlich alle Fragen beantworten:
http://www.led-treiber.de/html/dynamo-treiber.html
Nur darf man dabei nicht auf die Idee kommen, den Dynamo einfach durch eine Batterieversorgung zu ersetzen.
- _nabla
- Hyper-User

- Beiträge: 1171
- Registriert: So, 30.07.06, 13:16
- Wohnort: Gießen*Dortmund
- Kontaktdaten:
nunja...ich habs grad mal nen bissel probiert...also bis 4V leuchtet die P4 gar nich. hatte den GLR schon rausgenommen...war dann ne blink-LED
ich glaube ich teste mal nen 7805, dort kann ich dann auch nen gold-cap verwenden.
ach ich weiß auch nich...so viel aufwand für nen bisschen licht
PS: warum bekomme ich keine benachtichtigungen?
EDIT:
okay, aber was bringt mir hierbei:

ein strom von 300mA...is für ne P4 schon recht wenig.
ach ich weiß auch nich...so viel aufwand für nen bisschen licht
PS: warum bekomme ich keine benachtichtigungen?
EDIT:
okay, aber was bringt mir hierbei:

ein strom von 300mA...is für ne P4 schon recht wenig.
- _nabla
- Hyper-User

- Beiträge: 1171
- Registriert: So, 30.07.06, 13:16
- Wohnort: Gießen*Dortmund
- Kontaktdaten:
okay...bei 6V/3W hätte ich ja 500mA zur Verfügung.
uiui, hätt ich nich gedacht, dass das gutgeht, wenn man die LEDs so anschließt...bräuchte man da noch nichtmal ne zener für die spannungsspitzen?
uiui, hätt ich nich gedacht, dass das gutgeht, wenn man die LEDs so anschließt...bräuchte man da noch nichtmal ne zener für die spannungsspitzen?
Er will aber keine 10A verwenden... eine gute Schottky hat 0.2-0.4A bei 1A.. diese hier z.B., wir bei 1A ca. 0.3V haben oder gar weniger... ist zwar von ST (-> scheisse Verfügbar in grossen Stückzahlen) aber ja..
http://www.farnell.com/datasheets/66175.pdf
Die Schaltung da oben ist zwar schön mit der Spannungsverdopplung aber du brauchst rechte Kübel von Elkos und erst noch low ESR und müssen auch nen hohen Rippelstrohm aushalten...
Denke es gibt etwas kleinere Schaltungen... hier hat's tonnenweise schöne Schaltungen!
http://www.pilom.com/BicycleElectronics ... rcuits.htm
Und Dynamo Theorie:
http://www.pilom.com/BicycleElectronics/Dynamo.htm
Es gibt Dynamos die Zener's haben für die Spannungsspitzen aber ich denke du wirst das nicht brauchen, deine LED wird ab ca. 3V anfangen Strom zu ziehen und die Spannung wird gar nie höher werden können.. deine LED IST dann wie ne Zener-Diode!
http://www.farnell.com/datasheets/66175.pdf
Die Schaltung da oben ist zwar schön mit der Spannungsverdopplung aber du brauchst rechte Kübel von Elkos und erst noch low ESR und müssen auch nen hohen Rippelstrohm aushalten...
Denke es gibt etwas kleinere Schaltungen... hier hat's tonnenweise schöne Schaltungen!
http://www.pilom.com/BicycleElectronics ... rcuits.htm
Und Dynamo Theorie:
http://www.pilom.com/BicycleElectronics/Dynamo.htm
Es gibt Dynamos die Zener's haben für die Spannungsspitzen aber ich denke du wirst das nicht brauchen, deine LED wird ab ca. 3V anfangen Strom zu ziehen und die Spannung wird gar nie höher werden können.. deine LED IST dann wie ne Zener-Diode!
- _nabla
- Hyper-User

- Beiträge: 1171
- Registriert: So, 30.07.06, 13:16
- Wohnort: Gießen*Dortmund
- Kontaktdaten:
ich glaub dieser plan hier:

ist optimal. will eigentlich nur keine 15 rücklicht-LEDs installieren, könnt ich des mim widerstand regeln, wenn ich nur 4 nehme?
ach und außerdem:
hat jemand schottky-dioden für mich?
hab mal absolut garkeine hier und müsste ja schon an die 1000 bestellen, um irgendwo den min-bestellwert zu erreichen. wär echt klasse...

ist optimal. will eigentlich nur keine 15 rücklicht-LEDs installieren, könnt ich des mim widerstand regeln, wenn ich nur 4 nehme?
ach und außerdem:
hat jemand schottky-dioden für mich?
hab mal absolut garkeine hier und müsste ja schon an die 1000 bestellen, um irgendwo den min-bestellwert zu erreichen. wär echt klasse...
Also Schottky und anderes kannst du gut bei Conrad etc. bestellen.. musst dir halt nen guten Typen finden, der bei 1A so um die 0.3V hat...
Die Schaltung da oben bringt halb soviel Strom auf das Rücklicht wie vorne... (negative Halbwelle vom Dynamo), du kannst im Rücklicht auch nur 1 LED einbauen, sie muss einfach ca. 0.7W-1W (je nach Dynamo) aushalten. Beim Frontlicht hast du dann doppelt soviel Leistung...
Er hat hier nur 15 LEDs genommen weil die nicht soviel Strom aushalten, aber wenn du 1-4 LEDs einbaust kannst ja selber rechnen wieviel Strom sie abbekommen bei 0.7W-1W...
Was ich nicht ganz verstehe ist die Kondensatorschaltung.. bei welcher Frequenz dreht so ein Dynamo wenn man langsam fährt? 10Hz? Da hätte jeder Kondensator ca. 33Ohm Blindwiderstand...vielleicht ist das um die Blindleistung zu kompensieren die vom Dynamo generiert wird... aber 470uF sind wieder rechte Dinger, er hat so Messungen gemacht.. kann mir vorstellen, dass man den Unterschied kaum sieht auf der Strasse, wenn es auch messbar sein wird... ist halt um das letzte rauszuholen. Abgesehen davon, schreibt er seh ich gerade, dass man je nach Dynamo andere Kapazitäten braucht, je nach Induktivität/Blindleistung des Dynamos halt...
Die Schaltung da oben bringt halb soviel Strom auf das Rücklicht wie vorne... (negative Halbwelle vom Dynamo), du kannst im Rücklicht auch nur 1 LED einbauen, sie muss einfach ca. 0.7W-1W (je nach Dynamo) aushalten. Beim Frontlicht hast du dann doppelt soviel Leistung...
Er hat hier nur 15 LEDs genommen weil die nicht soviel Strom aushalten, aber wenn du 1-4 LEDs einbaust kannst ja selber rechnen wieviel Strom sie abbekommen bei 0.7W-1W...
Was ich nicht ganz verstehe ist die Kondensatorschaltung.. bei welcher Frequenz dreht so ein Dynamo wenn man langsam fährt? 10Hz? Da hätte jeder Kondensator ca. 33Ohm Blindwiderstand...vielleicht ist das um die Blindleistung zu kompensieren die vom Dynamo generiert wird... aber 470uF sind wieder rechte Dinger, er hat so Messungen gemacht.. kann mir vorstellen, dass man den Unterschied kaum sieht auf der Strasse, wenn es auch messbar sein wird... ist halt um das letzte rauszuholen. Abgesehen davon, schreibt er seh ich gerade, dass man je nach Dynamo andere Kapazitäten braucht, je nach Induktivität/Blindleistung des Dynamos halt...
- _nabla
- Hyper-User

- Beiträge: 1171
- Registriert: So, 30.07.06, 13:16
- Wohnort: Gießen*Dortmund
- Kontaktdaten:
meinst du die vom eberhard haug?
@blade:
ja, das mit dem bestellen würd ich ja tun...aber ich komme nur mit dioden nie auf den mindestbestellwert, außer ich kaufe gleich 10000stück oder anderen mist den ich nich brauch.
daher dachte ich, dass hier vielleicht jemand ein paar übrig hat und mit welche verkauft...
@blade:
ja, das mit dem bestellen würd ich ja tun...aber ich komme nur mit dioden nie auf den mindestbestellwert, außer ich kaufe gleich 10000stück oder anderen mist den ich nich brauch.
daher dachte ich, dass hier vielleicht jemand ein paar übrig hat und mit welche verkauft...
Zuletzt geändert von _nabla am Di, 02.10.07, 14:34, insgesamt 1-mal geändert.
- _nabla
- Hyper-User

- Beiträge: 1171
- Registriert: So, 30.07.06, 13:16
- Wohnort: Gießen*Dortmund
- Kontaktdaten:
gut, das steht auch im text dabei...wenn die LED nen Wackler hat, lädt sich der Elko stärker auf und killt damit dann die LED, wenn sie wieder Kontakt hat.
Die Schutzschaltung oben würde das verhindern.
Dazu aber noch ne Frage: ginge das auch mit nem BD139? Von den Werten her müsstes doch passen...is halt nur NPN
Nachtrag:
reichen auch Schottky-Dioden mit max. 1A? oder wäre des schon unterdimensioniert?
Die Schutzschaltung oben würde das verhindern.
Dazu aber noch ne Frage: ginge das auch mit nem BD139? Von den Werten her müsstes doch passen...is halt nur NPN
Nachtrag:
reichen auch Schottky-Dioden mit max. 1A? oder wäre des schon unterdimensioniert?
Also der Kondensator ladet sich nur soweit auf wie der Dynamo liefert... wenn er mehr als 6V liefer muss man eher aufpassen, dass der Elko die erhöhte Spannung aushält (16V Typ nehmen), wobei er ja schreibt, dass der Elko nicht viel bringt. Der LED ist egal ob sie gepulst wird oder mit nem DC Strom gespiesen wird.
Wenn die Spannung sich trotzdem viel zu hoch erhöht, kann man noch ne Zenerdiode reinhängen als Zusatzschutz.
Wenn der Elko sagen wir mal auf 16V geladen wird (LED kurz nen Wackel), dann wird die LED kurzzeitig nen hohen Strom erfahren, jedoch müsste man schauen wie hoch. Da sie keinen Kurzschluss darstellt dürfte der sich in Grenzen halten. Man darf einfach nicht den max. Strom überschreiten. Leistungsmässig ist es kein Problem da so ein Elko eine sehr begrenze Leistung hat.
Wie gesagt, Zenerdiode oder so ein Transistor reinhängen falls man das fürchtet oder noch besser: ELKO ganz weglassen, ist nur gross...
Ach ja und Goldcaps (hat da jemand geschrieben) sind nicht dafür geeignet, Goldcaps mögen meistens nur ca. 1mA liefern..
Wenn die Spannung sich trotzdem viel zu hoch erhöht, kann man noch ne Zenerdiode reinhängen als Zusatzschutz.
Wenn der Elko sagen wir mal auf 16V geladen wird (LED kurz nen Wackel), dann wird die LED kurzzeitig nen hohen Strom erfahren, jedoch müsste man schauen wie hoch. Da sie keinen Kurzschluss darstellt dürfte der sich in Grenzen halten. Man darf einfach nicht den max. Strom überschreiten. Leistungsmässig ist es kein Problem da so ein Elko eine sehr begrenze Leistung hat.
Wie gesagt, Zenerdiode oder so ein Transistor reinhängen falls man das fürchtet oder noch besser: ELKO ganz weglassen, ist nur gross...
Ach ja und Goldcaps (hat da jemand geschrieben) sind nicht dafür geeignet, Goldcaps mögen meistens nur ca. 1mA liefern..
Bei mir wird damit eine LED über längere Zeit gespeist und leuchtet recht hell.Blade hat geschrieben:Ach ja und Goldcaps (hat da jemand geschrieben) sind nicht dafür geeignet, Goldcaps mögen meistens nur ca. 1mA liefern..
Oder anders gesagt: Die Geschichte mit diesem Maximalstrom ist eine nette, unwahre Geschichte.
- _nabla
- Hyper-User

- Beiträge: 1171
- Registriert: So, 30.07.06, 13:16
- Wohnort: Gießen*Dortmund
- Kontaktdaten:
zu den Gold Caps:
zum Thema: ich bau das gleich mal auf und gucke, wies sich so macht...
- wikipedia.deDas Einsatzgebiet reicht von der Bereitstellung kleinster Ströme für den Speichererhalt von SRAM in elektronischen Geräten bis zur Energiequelle für kleinere Elektrofahrzeuge wie Gabelstapler und ähnliche Transportmittel.
zum Thema: ich bau das gleich mal auf und gucke, wies sich so macht...

