wir sind auf eine total verrückte Idee gekommen. Nun möchte ich eure Ideen dazu hören.
Meine Freundin hat absolut keinen grünen Daumen. Daher war die Idee ihr einen Blumentopf zu bauen, der leuchtet sobald die Pflanze zu wenig Wasser hat. Das ist allerdings schwerer zu realisieren als wie wenn die Beleuchtung ausgeht, wenn zu wenig Wasser da ist.
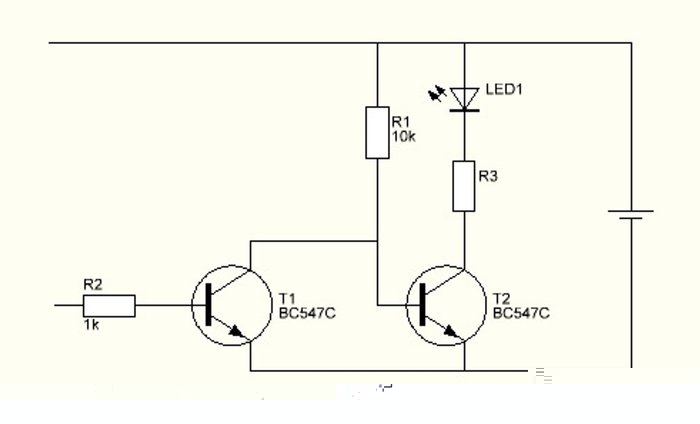
Die Schaltung sollte relativ einfach sein. Ich kann zwar löten, allerdings schön ist was anderes.
Die bisherige Idee:
Zwei Kunststofftöpfe, welche leicht transparent sind in zwei verschiedenen Größen. (Sollte es eigentlich im Gartencenter geben)
In den kleineren unten zwei kleine Löcher bohren und unten rein Abstandshalter. Knapp über diesen Abstandshaltern sollen die Löcher rein. Durch diese Löcher sollen nun Kabel kommen und die Löcher werden abgedichtet. Die Kabel werden mit Leds verbunden. Das Gesamte an ein Netzteil und festgemacht. In den größeren Topf rein und oben irgendwie zumachen (gleichfarbiges Silikon oder Kunststoffstreifen) Die Kabel sollen so als Schalter dienen. Sinkt der Wasserspiegel im kleinen Topf unter die Kabel, gehen die Leds aus. Da die Pflanze am Fenster über der Heizung stehen soll würde der Topf gleichzeitig als Raumbefeuchter dienen.
Ist ne ziemlich verrückte Idee. Was meint ihr? Machbar oder totaler Schwachsinn?
Bin auf eure Ideen und Anregungen sehr gespannt.



