probleme mit pulserschaltung

Fragen zu Schaltungen, Elektronik, Elektrik usw.

Moderator: T.Hoffmann

Antworten
Benutzeravatar
lithi
Hyper-User
Hyper-User
Beiträge: 1406
Registriert: So, 26.03.06, 16:49
Wohnort: Fuldabrück
Kontaktdaten:

So, 25.05.08, 17:36

hi leute.
ich muss für einen lehrer an meiner schule, eine funktionierende pulser-schaltung für einen leuchtturm suchen/entwickeln und ein layout anfertigen.
da fightclub eine solche schaltung für seine unterbettbeleuchtung benutzt hat, dachte ich mir, dass ich diese auch benutzen kann.
hier mal die threads dafür.
die entwicklung der schaltung
das how²

ich hab mich mal darauf verlassen das alles richtig ist und ein erstes layout angefertigt und dann auch gleich mal aufgebaut. dafür benutze ich den schaltplan von fightclub da es dafür für mich gleich etwas leichter wurde mit den OPs. als dann alles fertig gelötet war und das ganze angeschlossen hab, lief nix. die led leuchtete munter vor sich rum, pulste aber nicht. eine fehlersuche nach kurzschlüssen oder lücken zwischen den leiterbahnen hat nichts gebracht und der austausch der OPs führte auch nicht zum gewünschten ergebniss.

daraufhin habe ich mich auf die fehlersuche im layout begeben. ich konnte keinen finden und die aufgebaute schaltung entspricht der des layouts. hab ich mehrfach kontroliert.
nachdem dies auch nichts brachte, überprüfte ich die beiden schaltpläne.
zwar hab ich dort einen fehler gefunden. jedoch hat die ausbesserung nichts gebracht. die led leuchtet trotzdem weiter. hier mal beide pläne

Bild
Bild

C1 ist bei der ersten schaltung, dem original, an masse und bei der zweiten schaltung an Plus.
laut fightclub hat er nach dem 1. gelötet und den schaltplan fürs how² erst später angefertigt.
hier mal mein layout
Unbenannt.JPG
Unbenannt2.JPG
Unbenannt3.JPG
jetzt würde ich euch bitten, mir entweder bei der fehlersuche zu helfen oder mir eine schaltung zu empfehlen, die auch funktioniert. muss nur recht klein sein, der verfügbare platz ist der selbe wie auf dem layout

ich danke schonmal im vorraus
Tommy
Mega-User
Mega-User
Beiträge: 121
Registriert: Di, 02.10.07, 10:22
Wohnort: Gütersloh
Kontaktdaten:

So, 25.05.08, 19:34

Würde eine Schaltung mit einem NE555 nicht auch gehen??? Die wäre viel einfacher (meiner Meinung nach). Kannst gucken, ob das hier http://www.lumitronixforum.de/viewtopic.php?f=35&t=4867 dir weiterhilft.
Benutzeravatar
Fightclub
Post-Hero
Post-Hero
Beiträge: 5114
Registriert: Mi, 01.03.06, 18:40

So, 25.05.08, 19:36

er möchte aber keinen blinker sondern ein langsames hoch und runterfaden
Borax
Star-Admin
Star-Admin
Beiträge: 12243
Registriert: Mo, 10.09.07, 16:28

Mo, 26.05.08, 12:27

Ich hab das grade mal simuliert. Die Schaltung schaut ok aus (bei fightclub funktioniert sie ja auch). Ob C1 nach Masse oder Plus geht spielt keine Rolle (geht beides).
...bei der Fehlersuche zu helfen...
Ok, gerne. Aber ob Dein Layout dem Schaltplan entspricht, kannst Du selbst auch prüfen. Daher mach ich das jetzt nicht. Eine Frage zum Equipment:
Hast Du (oder kannst Du es vielleicht in der Schule verwenden) ein Oszi?
Ansonsten tut es ein Standard-Multimeter auch erst mal.
Häufigste Fehlerursache (bei ansonsten korrektem Aufbau) ist eine Lötbrücke oder blinde Lötstelle. Daher mal mit Standard-Multimeter im Ohm Bereich (ohne angeschlossene Stromquelle!) alle Lötpunkte überprüfen, ob sie auch 'richtig' verbunden sind, sprich z.B. zwischen Pin am Widerstand und Pin am OP auch ~0Ohm zu messen sind, bei Pins die nur über den OP, Kondensator oder Widerstände verbunden sind, sollte ein entsprechend hoher Widerstand (ggf. auch 'unendlich') messbar sein, aber eben nicht 0Ohm.
Wenn das soweit passt, Stromversorgung an und ein paar Spannungen nachmessen:
Pin 13 sollte sich im 'einige Sekunden' Rhythmus zwischen 0 und 12V zu messen sein, an Pin 12 eine 'gemittelte' Spannung von etwa 6V (hier mit einem Oszi nachmessen würde helfen, sollte ein Rechteckspannung mit ~400Hz sein)

[EDIT]
Bitte auch prüfen, ob der Elko (C2) richtig gepolt ist! Weil wenn nicht, könnte das zum beschriebenen 'Verhalten' führen (LED leuchtet durchgehend mit etwa 60% Leistung)

BTW: ...eine Schaltung mit einem NE555... Nein, mit einem nicht. Mit 2 (oder einem 556) müsste es gehen.
Zuletzt geändert von Borax am Mo, 26.05.08, 16:54, insgesamt 2-mal geändert.
Benutzeravatar
lithi
Hyper-User
Hyper-User
Beiträge: 1406
Registriert: So, 26.03.06, 16:49
Wohnort: Fuldabrück
Kontaktdaten:

Mo, 26.05.08, 16:16

danke für die antwortz. an nen oszi komm ich ran, allerdings erst am donnerstag. werde heute abend mal die messungen mit dem multimeter machen.

elko ist richtig gepolt
Benutzeravatar
lithi
Hyper-User
Hyper-User
Beiträge: 1406
Registriert: So, 26.03.06, 16:49
Wohnort: Fuldabrück
Kontaktdaten:

Mo, 26.05.08, 20:55

so hab mal alles durchgemessen. die durchgangsprüfung hat keine kaltlötstellen oder lötbrücken ergeben. beim nachmessen an pin 13 und 12 ist das rausgekommen was du beschrieben hast.
am elko ist auch nix. der ist richtig gepolt und dessen spannung verändert sich ständig!
der spannungsverlauf am out des letzten ops ist auch nicht konstant, sonder schwankt ziwschen 2 und 10V. an der basis des transistors kommen jedoch nur max 0,8V an.
ein erneutes wechseln der ops hat auch nix anderes ergeben.
um einen kaputten transistor auszuschließen hab ich ihn mal kurzerhand ausgelötet und einen neuen eingesätzt. brachte aber auch keine veränderung
Borax
Star-Admin
Star-Admin
Beiträge: 12243
Registriert: Mo, 10.09.07, 16:28

Mo, 26.05.08, 23:10

...an der basis des transistors kommen jedoch nur max 0,8V an.
Das ist schon ok. Hier wäre nur der Basis-Strom interessant (Basis-Spannung ist bei allen 'Betriebszuständen' immer ~0.6-0.8V). Vermutlich wird aber ohne Oszi eine weitere Fehleranalyse schwierig. Die Simulation poste ich Dir noch, dann kannst Du das mit dem realen Oszi-Bild vergleichen.

Ähh und noch was: ...eine Schaltung mit einem NE555...
Würde tatsächlich auch gehen, aber nicht so 'schön': Also nur Stromregelung,keine PWM. Ein gewisser Abgleich (mit 2 Potis) wäre erforderlich (nicht schwierig), aber nur für geringeren Strom (~20-50mA) geeignet. Bei Interesse fragen...
luckylu1
Hyper-User
Hyper-User
Beiträge: 1405
Registriert: So, 29.04.07, 05:11
Wohnort: berlin

Di, 27.05.08, 01:04

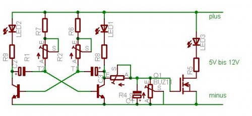
hi leut´s

hab mal eben etwas einfaches entworfen, grundlage ist, wie schon zu erkennen ein astabiler multivibrator. led 1 u. 2 dienen nur zur einstellung der blinkfrequenz und zur funktionskontrolle,
können also nach fertigstellung durch eine drahtbrücke ersetzt werden.
die beiden npn transistoren sind beliebige typen aus der bastelkiste, zb BC 337, BC 548 oder, was ihr so gerade findet, auch 2N2218 oder ähnliche sind verwendbar, zu beachten ist nur, das eine zu hohe stromverstärkung (über 200) nicht so gut ist.
im kollektorkreis (vor den kontroll-leds) sind 1kohm widerstände (leistung egal, ab 1/20W).
in den basiskreisen sind vor den trimmern zwei schutzwiderstände (etwa 5kohm), zur funktion sind diese nicht nötig, sondern sie verhindern eine zerstörung des transistors bei 0ohm (anschlag des trimmers)
die beiden trimmer sollten 100kohm haben (bis 500kohm ist alles verwendbar, nur das einstellen wird dann eventuell schwieriger)
aufbau des multivibrators: es wird erst einmal nur ein transistor mit led und trimmer aufgebaut,
nach anlegen der betriebsspannung, wird der trimmer so eingestellt, das die led leuchtet, dabei ist darauf zu achten, dass diese bei verdrehung des trimmers in die eine richtung dunkler wird, in die andere richtung verdreht wird sie aber nicht mehr heller!
mit dem zweiten transistor wird genauso verfahren. wenn beide seiten funktionieren, fügt ihr 2 kondensatoren hinzu, diese müssen nicht identisch sein, sie bestimmen grob das tastverhältnis und die frequenz, in der gleichen dekade sollten sie aber schon etwa sein (z.b.
200µF und 500µF). wenn nun die leds im wechsel blinken, könnte mit den trimmern noch ein feinabgleich erfolgen. damit ihr im falle des hängenbleiben, bei grober fehleinstellung, die funktion wieder herstellen könnt, empfiehlt sich eine markierung des trimmers beim ersten abgleich^^.
aufbau des leistungsteils: prinzipiell ist für den fet jeder n-fet verwendbar, die strombelastbarkeit ist aber zu berücksichtigen, bei sehr niedrigen spannungen empfiehlt sich ein LL typ. in diesem teil müssen die trimmer nicht mit schutzwiderständen versehen werden, es kann, bei richtigem aufbau, nichts kaputt gehen. für den "verbindungstrimmer" vom ausgang des multivibrators zum gate des fet, schlage ich 20kohm vor, der zum kondensator parallel liegende widerstand (dient zur entladung)sollte mindestens einen 5 x höheren wert haben. der kondensator kann leicht durch versuch ermittelt werden, ich schätze mal zwischen 5µF und 100µF sollten sinnvoll sein.
auch dieser teil der schaltung kann erst einmal allein zum funktionieren gebracht werden, die "fading" zeit kann einfach kontrolliert werden, dazu ist die verbindung vom trimmer zum kollektor aufzutrennen, ein verbinden mit plus lässt die led am ausgang langsam heller werden, ein auftrennen der verbindung und (oder) anschliessendes verbinden mit minus bewirkt den umgekehrten prozess. wenn das so funktioniert, sollte der fader insgesamt auch "laufen".
hinweis: da der leistungsteil den multivibrator belastet, kann das anschalten des leistungsteils die blinkfrequenz beeinflussen, also sollten die trimmer des leistungsteils möglichst eher hochohmig eingestellt sein.
hier nun die schaltung:
Dateianhänge
neuer fader.JPG
Borax
Star-Admin
Star-Admin
Beiträge: 12243
Registriert: Mo, 10.09.07, 16:28

Di, 27.05.08, 08:19

@lithi
Mir ist grade was an Deinem Layout aufgefallen:
Du hast Led + Widerstand zwischen Plus und Kollektor gesetzt. In der 'Original-Schaltung' ist aber Led + Widerstand zwischen Emitter und Minus (Kollektor direkt an Plus). In der Simulation funktioniert beides, aber die rechnet ja auch mit idealisierten OPs. Ein 'realer' OP geht vielleicht nicht weit genug mit der Spannung runter, so dass an der Basis des Transistors immer 'zuviel' Spannung anliegt (>0.5V), und der Transistor dadurch nie sperrt.

@luckylu1
So ähnlich hatte ich mir das auch überlegt, nur eben mit Ne555 als Multivibrator und 'normalem' Transistor (kein Mosfet) am Ausgang.
Benutzeravatar
dieter_w
Mega-User
Mega-User
Beiträge: 398
Registriert: So, 18.02.07, 11:15

Di, 27.05.08, 10:23

Mit 'nem MOSFET ließe sich aber der Fading-Effekt leichter realisieren.
Benutzeravatar
lithi
Hyper-User
Hyper-User
Beiträge: 1406
Registriert: So, 26.03.06, 16:49
Wohnort: Fuldabrück
Kontaktdaten:

Di, 27.05.08, 19:45

@all. danke für hilfe.

@luckylu
danke für die schaltung. am donnerstag hab ich schule und werd mir mal im anschluss im e-laden die teile holen und gleich mal ausprobieren. und riesen danke für die erklärung.
rückmeldungen gibts gleich am donnerstag.

@borax
ja das hab ich gemacht. warum weiß ich jetzt aber nicht mehr. werd es gleich mal versuchen umzulöten. hät ich bedenken sollen das im emitter-strom auch den basis-strom beinhaltet und auch auf die funktion einfluss nehmen kann. aber ich lern ja noch. auch ein danke an dich.

@dieter und die anderen.
wenn ihr auch schaltungen habt, immer her damit. je mehr ich meinen lehrer presentieren kann, umso besser

edit:
@borax
welches simulationsprogramm benutzt du? wenns EWB ist, hab ich das auch und du könntest mir die datei schicken dann könnt ich selbst mal gucken
Benutzeravatar
lithi
Hyper-User
Hyper-User
Beiträge: 1406
Registriert: So, 26.03.06, 16:49
Wohnort: Fuldabrück
Kontaktdaten:

Di, 27.05.08, 20:52

*mit dem kopf vor die wand hau*
es geht. dank borax. lag nur an der led die am falschen ende des transistors gelötet war. habs umgelötet und schon klappte es. großes dankeschön. nur das pulsverhalten gefällt mir nicht so.

deshalb würd ich mich über weitere vorschläge freuen.
Borax
Star-Admin
Star-Admin
Beiträge: 12243
Registriert: Mo, 10.09.07, 16:28

Di, 27.05.08, 23:19

Na also!
Wobei man mal wieder sieht, dass eine Simulation eben auch nur eine Simulation ist...
BTW: Ich verwende LTspice (kostenlos, nicht so eingeschränkt wie PSpice Student und IMHO recht einfach zu bedienen)
Meinen oben angesprochenen Vorschlag (NE555 aber mit Mosfet) kriegst Du morgen (äh heute - schon wieder etwas spät geworden...)
Borax
Star-Admin
Star-Admin
Beiträge: 12243
Registriert: Mo, 10.09.07, 16:28

Mi, 28.05.08, 10:37

Also hier meine Idee:
Pulser3.png
Pulser3.png (3.83 KiB) 9955 mal betrachtet
An einem NE555 (als Multivibrator) nicht den Output, sondern die Dreieckspannung am TRIG-Pin abgreifen. Dann über einen Spannungsteiler auf einen Transistor (bzw. für höhere Ströme eben Mosfet) schalten und damit Strom rauf/runter regeln. Sieht in der Simulation recht brauchbar aus:
PulserSim1.png
PulserSim1.png (4.63 KiB) 9957 mal betrachtet
Zum Abgleich auf den (sehr kleinen!) Spannungshub am Gate des Mosfet sollten R3 und R5 als Poti ausgeführt werden (bzw. besser als Kombination aus 'großem' Widerstand + 'kleinem' Poti; der Abgleich ist wirklich sensibel!). Die Frequenz kann mit einem Poti anstatt R2 recht gut geregelt werden und hat in der Simulation auch keinen Einfluss auf den Abgleich. Als Mosfet kann natürlich auch hier (fast) jeder beliebige NMOS verwendet werden. Für kleinere Ströme (~20-50mA) ist ein Standard-NPN-Transistor (BC 546 o.ä.) fast besser geeignet, da der Abgleich wesentlich unempfindlicher ist. Allerdings müssen dann die Widerstände etwas kleiner gewählt werden und der Kondensator etwas größer, da eben ein gewisser Basis-Strom fließen muss. (Dimensionierungsbeispiel: R1/R2=2,2k, C1=470µF, R3=15k, R5=3.3k, R6 passend zum erforderlichen LED-Strom z.B. 560Ohm, R4 entfällt).
Wichtig: Eine gut geregelte Spannungsquelle ist absolut notwendig! Wenn man in der Simulation die Versorgungsspannung nur auf 12,4V erhöht, leuchtet es schon durchgehend...
Kann dann natürlich neu abgeglichen werden. Also ob es 11,8 oder 12,5V sind ist letztlich völlig egal, aber es muss konstant sein.
Abgleich:
Wenn nach Einschalten nichts passiert (LED bleibt aus), R5 langsam erhöhen, bzw. bei 'Dauerlicht' langsam kleiner einstellen. An R3 kann der Spannungshub am Gate des Mosfet eingestellt werden. Falls R3 zu klein ist, bleibt das LED immer längere Zeit aus oder an (je nach Einstellung an R5), aber das Faden ist nur 'kurz'. Wenn R3 zu groß ist, gelingt der Abgleich an R5 schlecht (oder gar nicht), sprich entweder Led bleibt an, oder Led bleibt aus.
Da beides nicht völlig unabhängig voneinander ist, muss man einige Zeit 'spielen', dann sollte man aber ein brauchbares Ergebnis erhalten. Falls man das so will, kann man z.B. auch 'absichtlich' eine längere max.Hell- oder Dunkelphase einstellen.

Noch was: Die Schaltung von luckylu1funktioniert auch, ist aber noch viel schwerer abzugleichen (in der Simulation; meist ist das dann in der Praxis noch schlimmer). Außerdem macht jede Änderung in der Frequenz einen Neuabgleich für den Leistungsteil erforderlich, da mehr oder weniger Strom in den 'Speicherkondensator' C4 gepumpt wird, so dass die Spannung am Gate des Mosfet entsprechend größer oder kleiner wird.
Benutzeravatar
dieter_w
Mega-User
Mega-User
Beiträge: 398
Registriert: So, 18.02.07, 11:15

Mi, 28.05.08, 11:01

Geile Idee.

Ansonsten, wenn die Schaltung so kritisch auf die Betriebsspannung reagiert, einfach nur die Standardschaltung des astabilen Multivibrators nehmen und mit Hilfe eines Elkos am Gate die Impulsflanken verschleifen, um dadurch den Fade-Effekt zu erzielen.
Borax
Star-Admin
Star-Admin
Beiträge: 12243
Registriert: Mo, 10.09.07, 16:28

Mi, 28.05.08, 13:53

...und mit Hilfe eines Elkos am Gate die Impulsflanken verschleifen...
Das entspricht doch exakt dem Plan von luckylu1. Und ist (vielleicht nur in der Simulation?) noch viel sensibler...
Benutzeravatar
dieter_w
Mega-User
Mega-User
Beiträge: 398
Registriert: So, 18.02.07, 11:15

Mi, 28.05.08, 15:20

Hast du schon probiert? Kann ich doch nicht riechen. :wink:

Hab# noch 'ne Idee:
Wenn du den Taktgeber mit dem 555 von dir nimmst, und ganz normal das Ausgangssignal (von OUT) auf die Schaltung aus folgender Quelle gibst:
http://www.led-treiber.de/html/leds_fad ... mple-Fader

Kannst ja mal die Schaltung in deinen Simulator einklicken ...
Borax
Star-Admin
Star-Admin
Beiträge: 12243
Registriert: Mo, 10.09.07, 16:28

Mi, 28.05.08, 17:55

Schaut recht gut aus. Ist weitgehend 'unempfindlich', hat schöne, gerade und symmetrische Flanken, ist aber natürlich auch um einiges aufwändiger.
PulserSim2.png
PulserSim2.png (4.47 KiB) 9924 mal betrachtet
Da würde ich dann schon fast über eine PWM Lösung mit einem ATtiny o.ä. nachdenken...
Benutzeravatar
Sh@rk
Auserwählter
Auserwählter
Beiträge: 3820
Registriert: Do, 17.08.06, 17:55
Wohnort: Thüringen
Kontaktdaten:

Mi, 28.05.08, 18:11

Hi Lithi

habe den thread irgendwie erst jetzt mit bekommen, aber ich möchte dir noch einen vorschlag zeigen, womit ich ganz zufrieden bin. Es ist eine fader schaltung für 10 Led's á 20mA.
LED Fader.JPG
Sogar noch ein vid für dich rein gestellt *g* (insgesammt drei teilvideos zu einem zusamm geschnitten)

http://www.youtube.com/watch?v=QbmA69ceYTU

falls es dir nicht mehr helfen sollte wird es evtl. anderen helfen ;-).

grüße
Benutzeravatar
dieter_w
Mega-User
Mega-User
Beiträge: 398
Registriert: So, 18.02.07, 11:15

Mi, 28.05.08, 20:40

Borax hat geschrieben:Schaut recht gut aus.
Wassn das überhaupt für 'ne geile Software? Sowas fehlt mir noch in meiner Sammlung ...
Da würde ich dann schon fast über eine PWM Lösung mit einem ATtiny o.ä. nachdenken...
Ja, vielleicht. Ist aber nicht jedermanns Sache.

Soll ich mal 'n Print entwerfen?

@ Sh@rk:
In ein Schaltbild "übersetzt" ähnelt deine Schaltung denen aus dem ersten Post ...
luckylu1
Hyper-User
Hyper-User
Beiträge: 1405
Registriert: So, 29.04.07, 05:11
Wohnort: berlin

Mi, 28.05.08, 22:01

noch ein paar kleine hinweise für die schaltung eines taktgebers, prinzipiell ist ja (fast) jeder taktgeber geeignet, der vorteil eines astabilen multivibrators liegt darin, die zeiten für die steigende und fallende flanke getrennt einstellen zu können. wer anspruchslos ist, kommt eventuell mit einer blink-led aus^^. zusätzlich, es gab von mir mal eine anzahl von einfachen schaltungen mit wenigen bauteilen, müsst ihr einfach mal im forum suchen. stichwort blinker
oder so ähnlich. wer eine möglichst stabile frequenz haben möchte, könnte ein beliebiges 12V bis 15V netzteil (gleichsspannung) nehmen und einen LM7808 festspannungsregler nachschalten.
in der obiegen schaltung lässt sich, nach grober ermittlung der fadingeigenschaften, eines der beiden potis einsparen, damit wird die einstellung dann wesentlich einfacher, es sind dann verschiedene effekte einstellbar. dieses eine poti wird dann mit den beiden äusseren anschlüssen parallel zu der E-K strecke des ausgangstransis vom multiv. geschaltet, der kondensator und das gate des fet´s werden mit dem schleifer verbunden.das poti sollte einen wert von 20kohm bis 200kohm haben (es sollte mit allen prinzipiell funktionieren, nur die einstellbarkeit könnte unter umständen verschieden sein).
Benutzeravatar
lithi
Hyper-User
Hyper-User
Beiträge: 1406
Registriert: So, 26.03.06, 16:49
Wohnort: Fuldabrück
Kontaktdaten:

Mi, 28.05.08, 22:06

@shark. die schaltung ist von moddingtech. kenne sie schon.

zu dem schlagwort ATtiny
wäre möglich, hab dazu auch alles da nur das problem ist, ich kanns nicht benutzen da der lehrer das für eine andere klasse nutzen will. sie wollen es selber nachbauen und da immer was zu programmieren ist blöd, dem lehrer ist ne schaltung ohne µC lieber.
ich hätte die platine auch lieber geätzt aber das ist leider auch nicht drin. muss lochraster sein zum leichterern nachbau.

@borax
werd mir auch dafür mal die teile besorgen.
Borax
Star-Admin
Star-Admin
Beiträge: 12243
Registriert: Mo, 10.09.07, 16:28

Mi, 28.05.08, 22:20

Wassn das überhaupt für 'ne geile Software?
Wie oben schon erwähnt, LTSpice.
Falls jemand die LTSpice-Files (für die hier angesprochenen Schaltungen) haben will, einfach fragen. Ich kann die hier gerne anhängen, aber wenn die eh keiner anschaut, ist es nur eine unnötige Last für das Forum.
Antworten