Die Sonne scheint helle und es juckt in den Fingern....
Ich bin gerade dabei, meine selbst gebastelten Lampen für die Saison 2008 startklar zu machen.

Dabei hatte ich immer das Problem, wie bekomme ich die Solarmodule Witterungs-/UV- & Wassergeschützt. Silikon will auf Kunststoffgehäusen nicht wirklich gut halten und andere Abdichtmassen sind meistens nach einem Sommer sehr spröde und blättern ab. Ich werde heuer nun einen einen Kleber von WEICON testen (Flex 290 M transparent). Laut Datenblatt ist dieser für Outdoor-Anwendungen bestens geeignet. Ich habe über Ostern meine 12 Solarlampen mit diesem Kleber abgedichtet und bin mit der Verarbeitbarkeit sehr zufieden. Viel zäher als Silikon, bildet sofort eine Haut und kann aber wie Silikon mit einem Kuststoffschaber abgezogen werden. Dadurch, dass dieser Kleber hochtransparent ist, erkennt man sehr gut Schichtdicke und ob der Kleber eine gute Verbindung zwischen Gehäuse und Solarzelle eingegangen ist (Vermeidung von Luftblasen).
Folgende Schaltungen gehen heuer an den Start:
1,2 Volt Schaltung mit einer 4-Chip LED (10mm - ca. 80mA)
Diese ist sehr hell, dafür saugt die LED den 1,2V Akku relativ schnelle leer und eine kleine 2,4V Solarzelle hat mächtig zu kämpfen um hier am Tag genügend Strom nachzuliefern.

- 1.2V-extrem_hell.jpg (92.72 KiB) 46829 mal betrachtet

- 1.2V-extrem-hell-Layout.jpg (150.02 KiB) 46848 mal betrachtet
Den Schaltplan hatte ich hier bereits weiter oben einmal eingestellt.
1,2 Volt Schaltung mit einem PR4403 IC und einer super hellen weißen LED (5mm - ca. 30mA)
Diese Schaltung wurde von AK-Modul-Bus übernommen und leicht modifiziert um die Hellgkeit zu erhöhen. Der Ausgangsstrom reicht aber nicht an die o.g. Schaltung heran, darum macht es auch keinen Sinn hier eine leistungsstärkere LED zu verbauen.
Der Elko, parallel zur LED, sollte optimaler Weise < 1µF sein, ich hatte aber gerade nur 10µF Elkos zur Hand.
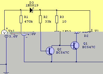
3,6Volt Schaltung mit einer 44.000mcd Nichia LED (5mm - ca. 30mA)
Diese Schaltung hat bereits 2007 sehr gute Dienste erwiesen. Die LED leuchtet die ganze Nacht, selbst wenn mal ein paar Tage die Sonne nicht scheint. Mal sehen wie sich die neuen LEDs von Nichia machen... (wenn sie denn mal lieferbar sind....)

- 3.6Volt-Variante.jpg (33.2 KiB) 46837 mal betrachtet
Möge sich der restliche Schnee hier bald in wohlgefallen auflösen....
greetz
Qs'Tree